唐山公布钢企环保绩效分级申报与核定流程
来源:唐山市生态环境局|浏览:次|评论:0条 [收藏] [评论]
7月21日,唐山市生态环境局公布了《唐山市绩效分级申报与核定程序及流程图》和包括钢铁行业在内的47个重点行业《重污染天气应急减排措施制定技术指南》。唐山市绩效分级申报与核定流程图长流…
7月21日,唐山市生态环境局公布了《唐山市绩效分级申报与核定程序及流程图》和包括钢铁行业在内的47个重点行业《重污染天气应急减排措施制定技术指南》。
唐山市绩效分级申报与核定流程图


长流程联合钢铁行业
重污染天气应急减排措施技术指南
(一)适用范围
适用于长流程钢铁联合企业(包括加入铁水的电炉),独立烧结、球团、轧钢企业。其中长流程钢铁企业是指由相互衔接的且具有密切联系的原料
场、烧结、球团、焦化、炼铁、炼钢(电炉)、轧钢、石灰、自备电厂等生产工序联合进行生产的钢铁企业。
(二)生产工艺
1.主要生产工艺:联合焦化、烧结、球团、炼铁、炼钢、轧钢和公共单位(发电、供热)等。
2.主要原辅材料:主要原料为铁精粉、块矿、烧结矿、球团矿、焦炭等原料;主要辅料为生石灰、石灰石、膨润土、轻烧白云石、萤石等。
3.主要能源:烧结用煤、喷吹煤、动力煤、重油、柴油、天然气、液化石油气、焦炉煤气、高炉煤气、转炉煤气等。

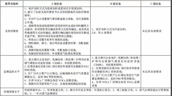
(三)绩效分级指标




(四)减排措施


短流程钢铁行业
重污染天气应急减排措施技术指南
(一)适用范围
适用于以废钢铁或直接还原铁为原料的,采用电弧炉冶炼的炼钢生产工业企业。
(二)生产工艺
1.主要生产工艺:熔炼,精炼,连铸,加热,初扎,精轧,热处理等。
2.主要原辅材料:主要原料为废钢铁;主要辅料为直接还原铁,脱碳粒铁、碳化铁及复合金属料等。
3.主要能源:电、天然气、煤气等。

(三)绩效分级指标



(四)减排措施


加入收藏
首页



